皮山县人民政府
全国残疾人按比例就业情况联网认证
扫描二维码,办事指南码上知

一、事项名称:全国残疾人按比例就业情况联网认证
二、事项类型:公共服务
三、责任部门:皮山县残联
四、事项依据:残疾人就业服务机构应当配合保障金征收机关做好保障金征收工作。用人单位应按规定时限如实向残疾人就业服务机构申报上年本单位安排的残疾人就业人数。未在规定时限申报的,视为未安排残疾人就业。残疾人就业服务机构进行审核后,确定用人单位实际安排的残疾人就业人数,并及时提供给保障金征收机关。
五、服务对象:自然人
六、收费标准:无
七、办理方式
1.办理时间:夏季:10:00—14:00,15:30—19:30;(双休及法定节假日除外)
冬季:10:00—14:00,16:00—20:00;(双休及法定节假日除外)
2.办理地址:
新疆维吾尔自治区和田地区皮山县街道办事处、永盛社区 、新城区东经一路政府联合办公楼皮山县行政服务中心政务大厅 1楼皮山县残联17号窗口。
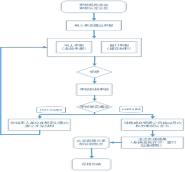
八、办理流程:

受理---审核---办结
九、办理时限:
1.法定办结时限:20个工作日
2.承诺办结时限:19个工作日
十、申报材料:
1、残疾人劳务派遣用工认定协议(存在劳务派遣情况的残疾人需提供
2、残疾职工的入职材料(劳动合同或者在编证明)
3、用人单位上年度通过金融机构向残疾职工支付工资证明
4、残疾职工上年度医疗保险缴费情况证明
5、残疾职工上年度养老保险缴费情况证明
6、《中华人民共和国残疾人证》或《中华人民共和国残疾军人证》(1至8级)
7、申报资料真实性承诺书
8、年度按比例安排残疾人就业审核申报表
十一、是否支持容缺受理:否
十二、是否支持告知承诺:否
十三、咨询电话和投诉电话:0903—6425024