| 索引号: |
010435649/2025-00108 |
发文字号: |
|
| 公文种类: |
|
发文机关: |
皮山县市场监督管理局 |
| 成文日期: |
2025-03-25 |
主题分类: |
|
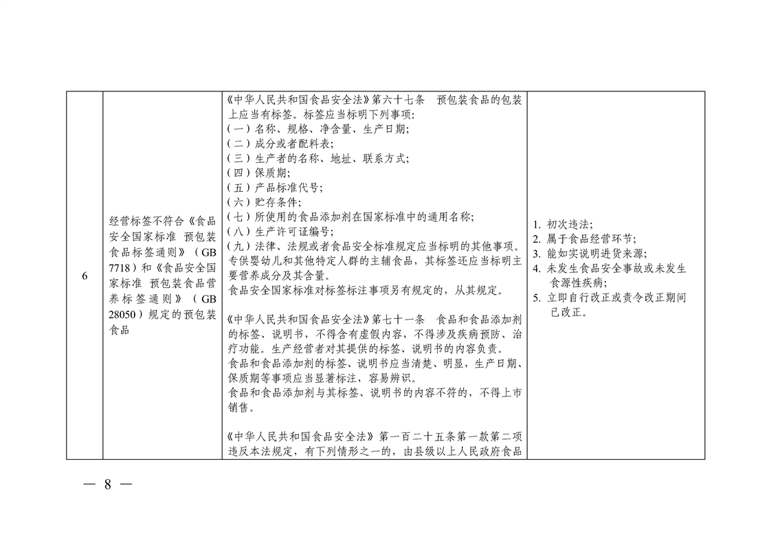
市场监管总局关于印发市场监管行政违法行为首违不罚、轻微免罚清单(一)的通知
国务院部门网站
-
省级政府网站
-
市级政府网站
-
县级政府网站
-
其他网站
-
您的位置:
| 索引号: |
010435649/2025-00108 |
发布机构: |
皮山县市场监督管理局 |
| 生成日期: |
2025-03-25 |
主题分类: |
|
| 文 号: |
|
公文种类: |
|
市场监管总局关于印发市场监管行政违法行为首违不罚、轻微免罚清单(一)的通知